الخدمات الدينية والاجتماعية » مؤسسة المعرفة للثقافة
بإسمه تعالى
الباب الأول: الانطلاقة
التعريف بالمؤسسة:
مؤسسة ثقافية- تنموية مستقلةٌ انطلقت في عام 2012، تحظى بمباركة مكتب المرجعية الدينية العليا.
وتُعنى بتنمية الإنسان وفق مفاهيم الدين الحنيف والقيم الإنسانية النبيلة، وتعتمد لتحقيق هدفها وسيلة المجمعات الثقافية التي تتصدّى لإنشائها في عموم مناطق العراق والتي صمّمتها - بعد دراسة مستفيضة ومسوحٍ ميدانية- لتعمل في محورين:
أولهما: الثقافة الإسلامية المعمّقة لرفد الحركة الثقافية والفكرية للمجتمع، ولاسيما بفكر وثقافة أهل البيت (ع)، وتأمل المؤسسة أن تكون رائدة في المجتمع بطرحها الفكري والثقافي.
ثانيهما: تنمية قدرات فئة الشباب الشخصية والإدارية والقيادية خصوصاً حملة الشهادات الأولية، وتأمل المؤسسة أن تكون رائدةً بدوراتها في الجامعات والمعاهد.
المباركة:

بسم الله الرحمن الرحيم
نبارك تأسيس مؤسسة المعرفة للثقافة بإشراف
فضيلة السيد محمد آل يحيى دام تأييده ونسأل
الله العلي القدير أن يوفق القائمين عليها في
تحقيق أهدافها إنه ولي التوفيق.
19/12/1433هـ
تاريخ إنشاءالمؤسسة:
بدأت إرهاصات فكرة المؤسسة في عام 2007، ونتيجة لملاحظة التغييرات التي طرأت على حركة المجتمع، ودراسة الظواهر التي برزت، وبعد تقارير متعددة لجهات استشارية تمّ تكليفها لرصد هذه الظواهر وتحليلها، ثم وضع المقترحات للمعالجة، وإخضاعها لمجموعة من الاستبيانات حتى نضجت الفكرة واتخذ القرار بإنشاء المؤسسة، وقد بارك ذلك مكتب سماحة المرجع الأعلى آية الله العظمى السيد علي الحسيني السيستاني وأجاز صرف الحقوق الشرعية في مشاريعها وفق الضوابط المعروفة.
ومن أهم الظواهر التي رصدناها ظاهرتان:
الأولى: المشكلة الثقافية التي برزت في تصرفات الأفراد، والمجتمع في مختلف نواحي الحياة السياسية والاجتماعية والدينية والثقافية عموماً والاقتصادية. الثانية:بعد انتهاء الحقبة الماضية وبدء مؤسسات الدولة والمجتمع بالتشكّل وممارسة دورها، لاحظنا نقصاً في الموارد البشرية، أعني في قدراتها وإمكانياتها وفق متطلبات هذه المؤسسات سواء في القطاع العام أو المختلط أو الخاص، ممَّا أفقدها الموارد البشرية الكفوءة والذي أثَّر بشكل واضح على أداء مهامها ودورها. ولذا قررنا العمل في هذين المحورين:
المحور الأول:نشر الثقافة وتأصيل المفاهيم الأساسية في بناء الشخصية والمجتمع: كمفهوم الإنسانية، والمواطنة، ومنظـومة الاحترام الخماسية: احترام الزمن، احترام المال وخصوصاً المال العام، واحترام العلم وحملته ومؤسساته على اختلافاختصاصاتها وأشكالها، واحترام القانون، واحترام الآخر. وكـذلك مفردةالدين وتأصيل مفاهيمه وقيمه العالية، والتأكيد على آثاره الإيجابية في بناء الشخص والمجتمع، ولا ننسى ثقافة الحوار واحترام الرأي الآخر. المحور الثاني:التنمية البشرية وتأهيل القـدرات، وتأصيل مـفاهيم أساسيةفي إدارة الوقت أوالعلم أوالمـال واستثمار كلٍ منها، وكـذلك دورات في قواعد تنمية الذكاء، ودوراتفي تأهيل القـدرات الإدارية والقيادية، والتأكيد على فئة الشباب وبالخصوص حملة الشهادات الأولية.
وبهذا البيان يتضح أن المشكلة ثقافية بالدرجة الأساس، وفي بعض جوانبها هي ثقافة تخصّصية كما في الثقافة التنموية، ومن هنا برزت الحاجة إلى مركز بل مراكز ثقافية تلبّي احتياجات برنامج العلاج المقترح.
الرسالة:
المساهمة في إعداد نخبة من المثقفين والواعين القادرين على صُنع فرص الحراك الفكري والثقافي في المجتمع، من خلال الرعاية المتميّزة لهذه النخب وتأهيلها على أسس علمية ووفقاً للمعايير الدولية الحديثة مع تأصيل المفاهيم الإسلامية ذات التأثير في بناء الشخصية والمجتمع، من أجل رفد قطاعات المجتمع المختلفة بهم.
الرؤية :
عن أمير المؤمنين (ع): (المؤمن القويّ خير من المؤمن الضعيف)، والقويّ هو الواعي المقتدر، والواعي هو الإنسان الذي سُلّـحت شخصيته بالفكر والثقافة والأخلاق، والمقتدر هو الذي يتمتع بقدرات شخصية وإدارية وقيادية. وإذا كان الأفراد واعين مقتدرين أصبح المجتمع واعياً مقتدراً وحينها تصلح نواحي الحياة المختلفة.
اهداف المؤسسة:
- إعادة بناء شخصية الفرد من خلال تأصيل ورعاية الصفات الإنسانية الفطرية النبيلة.
- المساهمة في معالجة الآثار السلبية الناجمة عن تراكمات الظروف التي مر بها المجتمع في الحقب السابقة.
- نشر المفاهيم الإسلامية ذات العلاقة ببناء شخصية الفرد وتكريس المفاهيم المؤثرة في بناء المجتمع.
- النهوض بالواقع الثقافي العراقي ورفد الحركة الثقافية والفكرية للمجتمع ولاسيَّما بفكر وثقافة أهل البيت (عليهم السلام).
- تأهيل الكوادر الشبابية وتنمية قدراتهم خصوصاً حملة الشهادات الأولية.
الستراتيجيات:
تعتمد المؤسسة لتحقيق أهدافها عدة خطط منها:
- إنشاء المجمعات الثقافية المبتكرة من قبل المؤسسة في عموم مناطق العراق.
- إقامة الدورات التطويرية وعقد الورش التخصّصية والحلقات النقاشية والندوات والمؤتمرات.
- إصدار المطبوعات والكتب ذات الصلة بأهداف المؤسسة.
- طباعة وإعادة طباعة إصدارات المثقفين التي تنسجم مع رسالة المؤسسة وتوفير الكتاب الثقافي المدعوم.
- تأسيس المؤسسات التربوية والتعليمية كالكليات والمعاهد والمدارس التي تنسجم مع رسالة المؤسسة.
- اعتماد وسائل التواصل الإلكترونية المختلفة لنشر الوعي الثقافي والفكري في المجتمع.
- استقطاب الباحثين والخبراء الدوليين والمختصين من أجل إلقاء المحاضرات والبحوث في الدورات التطويرية المختلفة.
شهادة التسجيل:
حصلت المؤسسة على إجازة تسجيل من دائرة المنظمات غير الحكومية بالرقم 1B76636 بتاريخ 7/1/2014 في مقرها الكائن في الكاظمية المقدسة، وتمت المباشرة بوضع الهيكلية الخاصة بها.

صفة النفع العام:
نتيجة لنشاطات المؤسسة المجتمعية في مجالات الثقافة والتنمية وبناء الإنسان وترسيخ الهوية الوطنية وتأهيل وتنمية القدرات لدى فئات عمرية مختلفة، حصلت المؤسسة على صفة النفع العام بقرار مجلس الوزراء المرقم (351) في 18/9/2018.

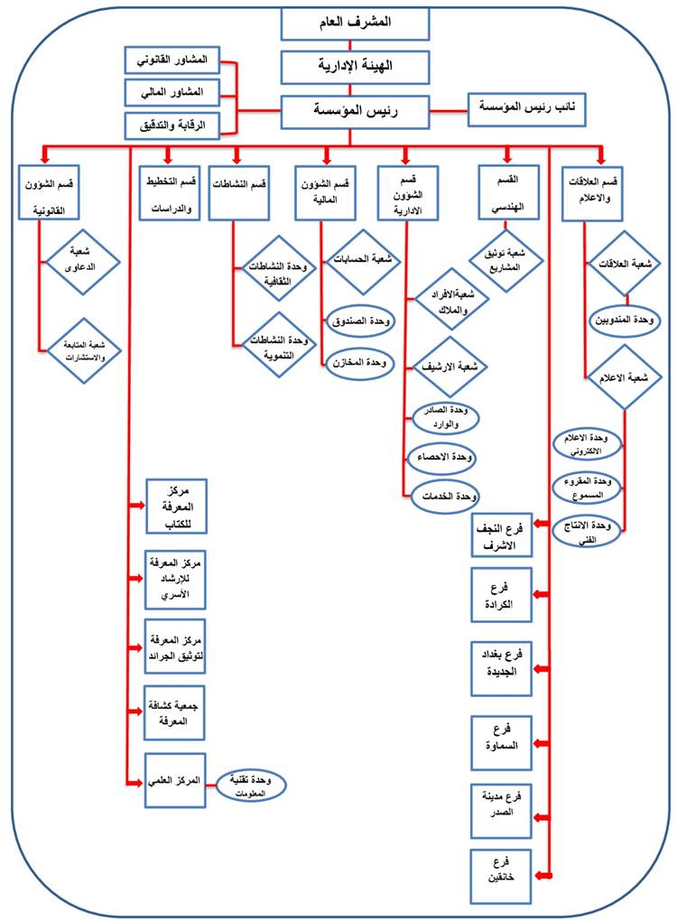
الهيكلية:

الباب الثاني: الخدمات الثقافية والتنموية التي تقوم المؤسسة بتقديمها
أولا/ المحور الثقافي:
1- مركز المعرفة للكتاب:
يتكون من مكتبة كبيرة للمطالعة الاستعارة الداخلية وأخرى للبيع في مقر المؤسسة وباقي فروعها، ويحتوي المركز على عدد كبير من عناوين الكتب وفي كافة المجالات الثقافية والتنموية الهادفة.
وهذا المركز يفتح أبوابه لمن يرغب بالمطالعة الاستعارة الداخلية وهو أيضاً مسؤول عن إقامة بعض الورش والدورات التخصصية والدورات التي تعنى بكيفية إعداد وكتابة البحوث ودورات تعليم مبادئ وأساسيات الخط العربي.
ولهذا المركز فروع عدّة وهي:
- مكتبة المقر العام/ الكاظمية المقدسة - بغداد.
- مكتبة فرع الكرادة - بغداد.
- مكتبة فرع بغداد الجديدة - بغداد.
- مكتبة مدينة الصدر بغداد.
- مكتبة فرع النجف - النجف الأشرف.
- مكتبة فرع السماوة - المثنى.
- مكتبة فرع خانقين – ديالى.
عدد عناوين كتب المطالعة: 7892 عنواناً.
عدد عناوين كتب البيع: 660 كتاباً.
عدد المعارض التي تمت المشاركة فيها: 24 معرضاً.
2- الوحدة العلمية:
قامت المؤسسة بإنشاء هذه الوحدة لتضيف بذلك حلقة مهمة أخرى لمشروعها لغرض الوصول للأهداف التي ترتجي وتبذل كل الجهود والإمكانات لأجل ذلك.
هذه الوحدة بشقيها (القبة الفلكية - والمختبر العلمي) وهي من الوحدات المهمة والفاعلة حيث استطاعت المؤسسة توفير هذه التقنية العلمية (أعني القبة الفلكية) وبنوعها المتنقل ليُعرض من خلالها الأفلام العلمية والفلكية وليعيش المشاهد بهذه الأفلام الأجواء وكأنه يسبح في الفضاء كما رواد الفضاء، أما المختبر العلمي فهو يقدم التجارب العلمية بأنواعها الفيزياء، الكيمياء، الأحياء، الروبوت، الحاسوب...، بعد أن تم تخصيص مكان مناسب لذلك وبعد أن تم تجهيزه بالأجهزة الحديثة التي يمكن استخدامها في هذه التجارب.
وتقدم هذه الوحدة خدماتها للطلاب المشاركين في الدورات التطويرية والدورات التخصصية ولبعض الوفود التي تقوم بزيارة المؤسسة من الطلبة ذكوراً وإناثاً.
انطلقت فعاليات المختبر العلمي في عام 2021.
عدد الدورات المقامة: 36 دورة.
3- النشاطات:
وهو من أهم وأبرز الأقسام المسؤولة عن ترجمة برامج وأفكار المؤسسة الى فعاليات ونشاطات ثقافية وتنموية، والتي تهدف الى رفع المستوى العلمي والمعرفي والقيادي لأبنائنا الطلبة ذكوراً وإناثاً وإكسابهم الخبرات العلمية في مجالات علمية شتّى، وهو المسؤول عن:
- إقامة الدورات التدريبية للطلبة ولكافة المراحل الدراسية في المجالات الثقافية والتربوية والتنموية والدينية.
- إقامة الورش التدريبية والمحاضرات في مجالات التنمية لفئات مختلفة من المجتمع.
- إقامة الندوات والمؤتمرات والمهرجانات واللقاءات والاحتفالات والأمسيات في المناسبات المختلفة.
- المشاركة في خدمة زائري العتبات المقدسة في المناسبات الدينية.
- إقامة السفرات الثقافية والترفيهية.
كما إن لقسم النشاطات دوراً في إقامة النشاطات التنموية منهامحاضرات وورش تنموية في مقر المؤسسة وكافة الفروع التي من شأنها رفع مستوى الأفراد المهاري والقيادي.
- عدد النشاطات للمحور الثقافي لغاية سنة 2022: 453
وعدد المشاركين: 23891
- عدد النشاطات للمحور التنموي لغاية سنة 2022: 217
وعدد المشاركين: 24562
ثانياً/ المحور التنموي:
1- مركز المعرفة للإرشاد الأسري:
جاءت فكرة إيجاد مركز للدعم الأسري تلبيةً لحاجةٍ ماسةٍ بسبب وجود مشكلاتٍ وأزماتٍ كثيرة تمسُ حياة الأسرة العراقية.
والمجتمع العراقي مجتمعٌ ابتلي بكمٍّ كبيرٍ من الويلات والحروب في توالديةٍ غريبة عبر تأريخه الحديث، وكانتْ هذه المصائب بيئة خصبة في إنتاج الأزمات النفسية والمُشكلات الأُسرية والعلوق في شراك الهمّ والتيه، مما استلزمَ طرح حاجة حقيقية للمساعدة والإسناد والدعم النفسي لغرض:
- التعرف على المشكلات وتشخيص أسبابها ووضع الحلول المناسبة لها.
- مساعدة الأفراد للتعامل الفعّال في مجتمعهم، واستثمار طاقاتهم الايجابية في حياتهم وتمكينهم من تجاوز الأزمات والمشكلات التي يواجهونها.
- ويمثل المركز حلقة وصل مع العلاج الطبي النفسي في المستشفيات.
حيث يقوم المركز باستقبال الحالات وتقديم الخدمات اللازمة، والتعامل مع الحالات بسرية تامة عن طريق وضع رموز سرية لكل حالة، ويكون التواصل إما عن طريق الجلسات بشكلٍ مباشر، أو إلكتروني عبر وسائل الاتصال المُتاحة، علماً أن المركز يقوم باستقبال الحالات من جميع محافظات العراق وخارجه.
2- جمعية كشافة المعرفة:
هي جمعية كشفية تربوية كان الفضل في إنشائها لمؤسسة المعرفة للثقافة،حيث كانت انطلاقتها في 1/2/2015 على وقع الحاجة والضرورة لتحقيق الرعاية للفتية والشباب من الجنسين وتأهيلهم ليكونوا فاعلين في المجتمع.
وتستهدف الجمعية الفئات العمرية (24-9 سنة)من خلال مخيماتها الكشفية التي تقيمها في مختلف البيئات وعلى اختلاف الفصول، وكذلك دوراتها التطويرية التي أعدّتها لتأهيل كوادرها وتنمية قدراتهم وإضافة المهارات لهم.
وتأمل الجمعية أن تكون رائدة في العراق في مجالها، وتطمح إلى إعداد رديفٍ كشفيّ كمّاً ونوعاً يكون عوناً للمجتمع في الأزمات.
وتقوم الجمعية بدور مهم في:
- بناء شخصية الكشّاف من خلال تأهيل ورعاية الصفات الانسانية النبيلة.
- التربية على المواطنة الصالحة.
- تنمية روح العمل الجماعي وحسّ المسؤولية ومساعدة الآخرين.
- زرع حب العلم في النفوس، والاجتهاد في طلب المعرفة.
- اكتشاف المواهب الشابّة ورعايتها وتنميتها.
- غرز الشعور بالمسؤولية إزاء البيئة والاهتمام بنظافتها وسلامتها.
-نشر المفاهيم الإسلامية ذات العلاقة ببناء الفرد وتكريس المفاهيم المؤثرة في بناء المجتمع.
وتعتمد الجمعية لتحقيق أهدافها عدّة خطط منها:
- إقامة المخيمات الكشفية في مختلف البيئات لمختلف الأعمار من الجنسين.
- إقامة الدورات التطويرية وعقد الورش التخصّصية والحلقات النقاشية، وكذلك المهرجانات.
- إصدار النشرات والكتب ذات الصلة بأهداف الجمعية.
- طباعة وإعادة طباعة إصدارات المؤسسين الكشفيين الأوائل والمؤسسات الكشفية المعروفة بما يتناسب وقيم الدين والمجتمع.
- اعتماد وسائل التواصل الالكتروني ومواقع التواصل الاجتماعي لنشر أهداف الكشافة في المجتمع.
- استقطاب المختصين والخبراء المحليين والدوليين من أجل إلقاء المحاضرات والبحوث في الدورات التطويرية المختلفة.
- المشاركة في النشاطات العامة للمجتمع سواء الدينية منها أو الوطنية وتقديم الخدمات فيها.
الباب الثالث: مشاريع الصدقة الجارية
تُنشئ المؤسسة بعض المنشآت من التبرعات والحقوق الشرعية وأموال الصدقات الجارية وأثلاث الموتى بحسب وصيتهم تبعاً لإجازة مكتب سماحة آية الله العظمى السيد علي الحسيني السيستاني (مدظله) في النجف الأشرف، وبعض الواردات من مبيعات الكتب، وأمثال ذلك.
وهذه المشاريع على نوعين:
الأول: المجمّعات الثقافية، وهي تمّثل بيئات العمل التي تستخدمها المؤسسةلتنفيذ برامجها وتحقيق نشاطاتها.
الثاني: المشاريع الريعية، وهي مشاريع خُصّص تمويلها من المتبرعينليغطي ريعها جزءاً من نفقات نشاطاتها وبرامجها حسب المستطاع.
النوع الأول: المّجمعات الثقافية
انبثاق فكرة المجمَّع الثقافي:
قد تبيّن مما تقدم أنّ المركز الثقافي الذي يلبّي الحاجات المذكـورة آنفاً ليس بسيطاً بـل مركباً لتعـدد أوجـه النشاطات المطلوبة ويمكن حصر محاورها في ثلاثة:أولاً: محورالنشـاطات الثـقافية.ثانياً: محورالنشاطات التنموية.ثالثـاً: محور نشـاطات الجــذب.
علماً أن المجمع يتكون من أربع وحدات أساسية هي: ١- وحدةمكتبة المقروء والمسموع والمرئي. ٢- وحدة السينما والمسرح. ٣- وحدة الندوات والمحاضرات والورش. ٤- وحدة المصلّى والشعائر. وهناك وحدتان متحركتان حسب الظروف المتاحة، وهما: ١- وحدةالقبة العلمية. ٢- وحدة المتحف. ولكون المركز يحتوي على وحدات متعددة تختلف في وصفها الوظيفي فقد عدلنا من تسمية "المركز " إلى تسميته بـ " المجّمع ".
وهناك عدة مجمعات ثقافية في بغداد والسماوة والحلة كلها قيد البناء أو التجهيز.
النوع الثاني: المشاريع الريعية
لا يخفى على المتتبع ضخامة مشروع المؤسسة وإمكانية تطوره المستقبلي ما جعلنا نفكرّ بجدية لإيجاد تمويل من غير الأموال الشرعية التي تفضّلت المرجعية الدينية (دام ظلها) بالإجازة فيها فتوجهنا نحو المشاريع الريعية التي تنشأ من التبرعات والصدقات الجارية ويكون ريعها لدعم النشاطات المجانية للمؤسسة.
الخلاصة:
لقد بات من المؤكد بأن هناك مشكلة حقيقية يعاني منها مجتمعنا على المستوى الثقافي والمعرفي بسبب التغيرات التي طرأت على حركة المجتمع بعد انتهاء الحقبة الماضية في العام ٢٠٠٣ والانفتاح المفاجئ والظروف المحيطة التي سمحت للثقافات المختلفة والغريبة أن يكون لها دورٌ مؤثرٌ على أفكار ومُتبنّيات شبابنا وشاباتناالثقافية والمعرفية، لذا صار من الطبيعي على من له القدرة على تحمل هذه المسؤولية ذات الأهمية البالغة بأن يبادر للتصدي لها بهمة عالية وبروح مقدامة قادرة على تخطي جميع الصعاب لغرض تحقيق الإصلاح وتصحيح مساراته.
من هنا تبلورت فكرة إنشاء مشروع يضطلع بهذه المسؤولية، فكانت (مؤسسة المعرفة للثقافة) هي من أخذ على عاتقه قيادة هذا المشروع للمضي به الى جانب السلامة والأمان خاصة بعد أن حَظيت بمباركة سماحة المرجع الديني الأعلى آية الله العظمى السيد علي الحسيني السيستاني (دام ظله) لتترجم عملها بالمحورين الثقافي والتنموي حاملة بذلك رسالة، ومكوّنة لهذا المشروع رؤية، ورسمت له أهدافاً كبيرة تتلائم وحجمه، تمثلت بالمساهمة في إعادة بناء شخصية الفرد ورعاية الصفات الإنسانية والفطرية النبيلة، ونشر المفاهيم الإسلامية، وتكريس المفاهيم ذات العلاقة ببناء الدولة والمجتمع وتأهيل الكوادر الشبابية وتنمية قدراتهم .... ليتم تحقيق كل ذلك من خلال إنشاء المجمعات الثقافية المبتكرة من قبل المؤسسة في عموم العراق.
لذا أعدت المؤسسة العدّة لذلك وبدأت مسيرتها منطلقة ببناء الهيكلية من مراكز وأقسام وشعب تخللتها مراكز لم يُسلّط الضوء عليها من قِبَل المهتمين بهذا الشأن مُسبقا مثل (مركز المعرفة للإرشاد الأسري، مركز الروبوت والذكاء الصناعي، القبة العلمية، مركز المعرفة الوطني لتوثيق الجرائد، جمعية كشافة المعرفة، فضلاً عن مركز المعرفة للكتاب).. كل هذه المراكز جاءت كي تنسجم وتتناغم مع طبيعة البرامج التي وضعتها المؤسسة سلفاً لمشروعها المبارك.
بعد أن نضج المشروع وبدأت المؤسسة بقطف ثمار نجاحها من خلال إقامة الدورات التطويرية والورش التخصصية والحلقات النقاشية والندوات والمؤتمرات، بادرت إلى تعميم هذه التجربة باستحداث مجموعة من الفروع انتشرت في مناطق مختلفة في بغداد والمحافظات بلغ عددها لغاية الآن سبعة فروع وبلغ عدد المستفيدين الكلي من جميع فعاليات ونشاطات المؤسسة البالغ عددها (670) في المقر والفروع (48453) مستفيداً لغاية سنة 2022.
ويستمر المشروع المبارك وتتضاعف فيه الجهود لتقديم الأفضل والأكثر تميّزاً.
